Монтаж светодиодного модуля
Установить светодиодные модули своими руками под силу любому человеку, они имеют возможность крепления на саморез, термоклей, на клеящую основу, кроме того, кластеры можно устанавливать в специальный профиль
И что очень важно, вы сможете отделить от гирлянды отдельные светодиодные модули, схема предполагает даже одиночное их применение. Инструкцию и правила установки вы найдёте на нашем сайте
Шлейф, в который подключаются двадцать высококачественных модулей LEDCRAFT, имеет малую энергоёмкость и может прослужить вам долгие годы, не требуя эксплуатационных расходов. И ещё одно достоинство LED системы – установка светодиодного модуля занимает минимум времени!
Из чего делают экран?
Модульная сборка светодиодного экрана представляет собой создание крупного полотна из множества отдельных модулей. Это блоки стандартного размера, которые состоят из нескольких десятков светодиодов, выполняющих роль пикселей, и электронной схемы управления. Управляющая плата контролирует совместное свечение модуля, а также имеет шлейфы и разъёмы для соединения с другими модулями. Такое подобие пазла потенциально даёт возможность для сборки экрана любого размера.
Купить модули для сборки сегодня можно в магазинах электроники, в специализированных отделах на рынке или заказать на международных интернет-площадках вроде AliExpress. Во всех трёх случаях блок, скорее всего, будет сделан в Китае, но это не говорит о низком качестве по умолчанию. Из страны драконов приходит хорошая продукция. Чтобы её выбрать, следует посоветоваться со специалистами, ознакомиться с отзывами о тех или иных марках.
Базовые функциональные характеристики модулей P10:
- размер: длина – 320 мм, ширина – 160 мм, толщина – 20 мм;
- масса – от 600 до 700 г;
- шаг пикселя – 10 мм;
- число пикселей на м2 (разрешение) – от 256 ˟ 192;
- яркость экрана – от 6000 до 7000 кд/м2;
- рабочий ресурс – до 50 000 часов;
- угол половинной яркости – 120˚;
- дистанция комфортного просмотра – 7 метров и больше;
- предельная мощность потребления при уличной эксплуатации – 500 Вт/м2.

Альтернативой электронным LED-блокам служит светодиодная лента. Её также можно уложить в виде экрана для трансляции изображений. Однако у этого материала есть характерные недостатки. Во-первых, монтаж большого количества лент в виде экрана более сложен, поскольку они изначально не разрабатываются для этих целей. Во-вторых, LED-лента не обладают достаточной устойчивостью к разрушительным факторам внешней среды: температурным перепадам, контакту с грязью, влагой и пылью, ультрафиолетовому излучению.
Почему лампа не светится?
90%
проблем всех вышедших из строя Led ламп – это один сгоревший светодиод.
Зачастую определить его можно даже по внешнему виду.
На
желтой поверхности будет четко видна черная точка.
Иногда
вместо нее может быть явная выпуклость или вздутость.
Так
как все диоды в лампе соединены последовательно, то выход из строя одного
автоматически влечет прерывание всей цепочки.
После того как нашли такой светодиод с точкой, снизу поддеваете его ножиком и просто вырезаете со своего места.
У
вас на площадке должно остаться только два контакта, все остальное соскабливаете.
Маленький
контакт — это “плюс”, большой – “минус”.
Собственно
говоря, для восстановления работоспособности лампы эти два контакта нужно будет
чем-нибудь замкнуть между собой.
Принцип работы LED-устройства
Основой светодиодной лампы является односторонний полупроводник, величина которого составляет несколько миллиметров. В нем происходит однонаправленное движение электронов, что позволяет преобразовывать переменный ток в постоянный.
Состоящему из нескольких слоев кристаллу светодиода свойственны два типа электропроводимости: положительно и отрицательно заряженных частиц.
Сторона, где содержится минимальное количество электронов, получила названия дырочной (p-тип), тогда как другая с большим количеством этих частиц именуется электронной (n-тип).
Между двумя сторонами светодиодного элемента имеется условная граница – электронно-дырочный переход (p-n). Здесь частицы сталкиваются между собой, в результате чего наблюдается свечение.
При столкновении элементов на p-n-переходе они сталкиваются, генерируя частицы света фотоны. Если в это время поддерживать систему в постоянном напряжении, светодиод будет излучать стабильный поток света. Этот эффект используется во всех конструкциях LED-ламп.
Светильник для рабочего стола
Первый
светильник выглядит необычнее всего, но при этом очень полезен для тех, кто
проводит долгие часы за рабочим столом, выполняя мелкую, кропотливую работу.
Самый
главный материал на котором все и собрано – это алюминий. Вам понадобится
тонкий лист алюминия, из которого нужно вырезать две длинные полоски.
Лист должен
быть гладким, не рифленным!
Канцелярским
ножом продавливаете тонкие канавки, а затем многократно сгибая полоску
туда-сюда, отламываете ее от цельного куска.
Также можно
воспользоваться ножницами по металлу.
Эти две
полоски нужно соединить между собой. Иначе светильник получится слишком
маленьким и работать с ним будет не удобно.
Сдвигаете
полоски стык в стык и накладываете поверх еще один короткий кусочек такой же
ширины.
Просверливаете тонким сверлышком отверстия по краям и стягиваете все на болты с гайками (М4). Подложка под лед ленту готова.
Проблемы при эксплуатации диммируемых LED-ламп и методы их устранения
Существует две причины возникновения проблем при использовании диммируемых ламп: плохое качество прибора и неправильный подбор дополнительных элементов. Рассмотрим несколько распространенных проблем и пути их решения.
Лампа не диммируется в диапазоне мощности от 10% до 15%
Минимальное значение, до которого можно снизить яркость LED-лампы — 10%. Если вы заметили отсутствие изменений по уровню свечения в пределах от 10-15% мощности, то причиной является низкое качество лампы, либо диммер не соответствует осветительному устройству
Чтобы предотвратить проблему, обратите внимание на модели с минимальным уровнем включения/выключения
Лампа мерцает
Причиной появления мерцания при выключенном свете является наличие выключателя с индикаторной подсветкой. Для решения проблемы необходимо отключить (изъять) индикатор либо установить новый выключатель. Второй причиной может быть неисправность драйвера в лампе.
При включении лампа гудит
Причиной постороннего звука является несовместимость светодиодных ламп с диммером или выход из строя драйвера. Кроме гула, признак несоответствия — это периодическое включение/выключение одного или нескольких осветительных элементов. Решить проблему поможет замена диммера или ламп. При выборе прислушайтесь к рекомендациям специалистов.
Не подошел диммер для сети 220В
При хорошем качестве диммируемой лампы можно использовать любой диммер для сети 220В. Однако, часто дешевые светорегуляторы не справляются с задачей. Поэтому покупать диммер следует по рекомендации специалистов или после тестирования устройства на практике.
Как выбрать светодиоды?
Все зависит от того, где вы эти самодельные лампы будете использовать. Если вам надо яркий свет в гостиной, то необходимы сверхяркие приборы в большом количестве. А если для коридора, туалета, ванной или прихожей – достаточно несколько штук.
Все довольно просто – больше светодиодов, больше света. Иногда необходимы просто индикаторные лампы, показывающие работу устройства, или то, что напряжение подано. Такое иногда необходимо на предприятиях и на заводском оборудовании. В таком случае достаточно одного обычного светодиода красного или зеленого цвета. Можно даже использовать советские АЛ307, широко используемые в старых магнитофонах и другой аппаратуры.

Ночник их прищепок

Начнем мы с простого варианта и сделаем своими руками ночник из дерева. Отличительная черта этой конструкции ночника – почти нет необходимости в инструментах для деревообработки. Нам понадобится:
- Прищепки деревянные для белья;
- клей;
Для сборки электрической схемы:
- Конденсатор (будем расчитывать);
- резисторы R1 – 1 МОм, R2 – будем подбирать;
- провод сечение от 0.75 кв.мм.;
- вилка;
- светодиоды или светодиодная лента.
Сначала нужно разобрать деревянную бельевую прищепку, для этого нужно отогнуть пружину и разъединить деревянные половинки.
Из полученных деревяшек нужно сложить любую форму, которая вам понравится, ниже вы увидите разные варианты таких ночников.

Это всё можно легко соединить с помощью термоклеевого пистолета или обычного клея ПВА.
В зависимости от вашей идеи, вы можете сделать любое количество «этажей» из таких треугольников. Вот пример реализации такого ночника на многоцветной светодиодной ленте.

В середину была помещена трубка подходящего диаметра, обклеенная светодиодной лентой. Если вы не хотите тратиться на светодиодную ленту, блок питания, RGB контроллер – соберите все своими руками. Воспользуйтесь простой и дешевой схемой ночника на светодиодах, с питанием от 220В.

Эта схема носит название: «Схема питания светодиодов с гасящим (балластным) конденсатором». На нашем сайте есть подробная статья о том, как рассчитать конденсатор. Себестоимость такой сборки минимальная, да и зачастую вы можете найти все необходимые компоненты, разобрав несколько энергосберегающих ламп.
Резистор R1 стоит параллельно конденсатору, он имеет достаточно большое сопротивление и не влияет на работу схемы. Он при выключенном ночнике разряжает конденсатор, защищая вас от поражения электрическим током. R2 – необязательный элемент, он поможет более точно подобрать ток светодиодов. Рекомендую начать его подбор от значения 1кОм, замеряя величину тока светодиодов принять решение о его изменении.
Вот еще интересное решение изготовления ночника с помощью прищепок.

Частые ошибки
Неопытные мастера довольно часто допускают такие ошибки:
- Плохое качество пайки. Обычно такое происходит у новичков, в результате пайки получается плохой контакт и лампа попросту не работает.
- Слишком большой разогрев паяльника. При температуре свыше 300 градусов происходит перегорание токоведущих нитей.
- Применение агрессивных флюсов, которые разъедают контакты.
- Несоблюдение полярности во время монтажа светодиодов на плату.
Чтобы новый элемент работал длительное время и не перегорел, необходимо перед пайкой снять остатки припоя. Для этого желательно использовать проволочную оплетку.

Допущенные во время пайки ошибки могут стать причиной взрыва или мгновенного перегорания лампы во время первого включения.
Схемы на резисторах
Простой вариант драйвера для самодельного светодиодного светильника состоит из двух резисторов по 12 кОм. Между ними впаивают две полосы светодиодов, чередуя направленность. Со стороны первого резистора одна полоса подключается катодом, другая — анодом.
Анод первой полосы и катод второй, соответственно, припаиваются ко второму резистору. При таком подключении цепочки светодиодов горят поочередно, так что луч от лампы становится ровным и совсем не раздражает глаза. Светильник данного типа отлично подходит на роль настольного.

Схема с гасящим конденсатором
Количество светодиодов — не менее 20-ти, обычно соединяют 40. При большем количестве сильно усложняется сборка: ножки диодов располагаются слишком близко. Можно использовать более мощные диоды — тогда их число сокращается до 4-6.
В этом случае схему требуется пересчитать, подобрав новый номинал резисторов и конденсаторов. В этом помогут специальные онлайн-калькуляторы, размещенные на посвященных электротехнике сайтах.
Как настраивать регулировочный резистор
Для этого последовательно устанавливают силу тока, которая проходит через определённый светодиод. В качестве контрольного прибора можно использовать обычный тестер. Вольтметр включается в схему перед микроконтроллером, а амперметр – после него. Для исключения влияния случайных пульсаций подключается также сглаживающий конденсатор.
Практическим плюсом изготовления прибора своими руками (светодиодов не должно быть менее четырёх) является устойчивость схемы при значительных изменениях первоначально заданного диапазона силы тока. В отличие от обычных диодов, которые при коротком замыкании выйдут из строя, светодиоды просто не загораются.
Св-диоды как измерители тока в аккумуляторной батарее автомобиля, не только экономят заряд и сохраняют аккумуляторы, но и позволяют более удобным способом считывать показания.
Как сделать ночник своими руками
Рассмотрим несколько способов сделать красивый и функциональный ночник для комнаты. Каждый из описываемых способов отличается простотой, а изделия полностью выполняют свои функции.
Светодиодный
Светодиодный источник света – наиболее предпочтительный для начинающего мастера, потому что диоды никогда не греются до высокой температуры и их можно использовать с любыми подручными средствами (бумагой, деревом и т.д.).
Материалы и инструменты для работы:
- Диодная лента.
- Каркас или деревянная подставка.
- Лобзик.
- Лак по дереву.
- Болты.
Ход работы:
Данный светильник будет иметь форму кошки
Нужно найти изображение животного и перерисовать его силуэт на фанере.
Необходимо осторожно вырезать силуэт животного.
Чтобы улучшить светильник, его можно обклеить обоями в цвет комнаты или покрыть защитным лаком.
К задней стороне нужно прикрепить светодиодную гирлянду.
К обратной стороне необходимо прикрепить брусок, на котором фиксируются крепежные инструменты. Приспособление не должно быть вплотную с потолком или стеной.
Из фанеры
Светодиодный ночник из фанеры легко сделать самостоятельно из подручных материалов. Несмотря на свою простоту, но будет выглядеть выразительно и впечатляюще. Для него необходимы светодиодная гирлянда, акрил и несколько досок:
- Нужно найти две доски с одинаковыми параметрами. Желательно, чтобы они были тонкие, в противном случае, их будет сложнее обрабатывать. По ним необходимо пройтись наждачкой.
- Акрилу нужно придать форму прямоугольника, длина и ширина которого будет совпадать с параметрами дощечек.
- На одной доске нужно создать текст или орнамент.
- Текст или резьбу нужно вырезать, чтобы сквозь эти дырочки проходил свет.
- Необходимо просверлить в каждой из досок четыре отверстия для шурупов. То же самое сделать с акрилом.
- Во второй доске необходимо сделать отверстие для электрического провода.
- На акриловом листе необходимо создать выемку, в которую будет помещаться светодиодная гирлянда.
- Вся конструкция скрепляется между собой.
Из дерева
Деревянные источники света достаточно распространены, так как изготавливать их из дерева легче, чем из других материалов. Дерево позволяет придать прибору любую необычную форму.
Для создания ночной лампы потребуется:
- Деревянный брус или бревно. От формы дерева будет зависеть форма светильника.
- Лак по работе с деревом.
- Светодиодная гирлянда. Преимущество такого источника света в том, что она не нагревается и не станет причиной пожара.
- Различные виды креплений.
- Лобзик.
- Отвертка.
- Металлический стержень.
- Дрель.
- Клей.
Ход работы:
- Нужно взять деревянный брус и распилить его на кольца, два из которых должны быть толще других. Их нужно будет разместить сверху и снизу.
- Необходимо просверлить в каждом из колец отверстие, но на верхнем и нижнем кольце нужно оставить их несквозными.
- По получившимся отверстиям нужно пройтись наждачной бумагой и нанести внутри слой клея.
- На кольца нужно нанести слой лака и подождать до его полного высыхания.
- После высыхания кольца нужно надеть на стержень. Гирлянду обмотать вокруг стержня до нанизывания колец, либо сделать это позже.
Из оргстекла
Другое название оргстекла – плексиглас или акрилайт. Лампу из оргстекла можно поставить на прикроватную тумбочку или на пол.
- Нужно взять три формы из оргстекла. Желательно, чтобы они имели форму прямоугольника и отличались друг от друга размерами.
- На листе бумаги нужно предварительно нарисовать фигуры или орнаменты.
- Подложить лист под форму из оргстекла и обвести его любым острым инструментом.
- Из деревянного бруса нужно вырезать две шайбы. Одна из них станет основанием для лампы.
- В одной нужно сделать три углубления, для вставки в нее фигур из оргстекла, а в другой – углубление для гирлянды.
- Деревянные шайбы нужно склеить, в одну из них поместить гирлянду, в другие – вставить плашки из оргстекла. Работа готова!
Бумажный
Изготовить источник света из бумаги очень просто: бумага является очень удобным в работе материалом:
- На толстой цветной бумаге нужно нарисовать орнамент или любой рисунок.
- При помощи шила или другого острого предмета необходимо выколоть орнамент по контуру.
- Свечу, светодиодную ленту или другой источник света нужно поместить в стакан, стакан обернуть бумагой с готовым орнаментом.
Пошаговая инструкция переделки лампочки
На первом этапе переделки необходимо снизить ток через светодиоды. Это продлит срок службы изделия. Но характеристики яркости свечения будут также снижены. Снижение параметров происходит не линейно, а с отставанием. Вместе с этим повышается КПД каждого из чипов. Это способствует снижению температуры кристаллов в процессе работы.

Зависимость характеристик яркости от прямого тока, учитывая потери тепла.
На графике наглядно можно увидеть КПД чипа и теплопотери в виде нелинейной зависимости. Для снижения следует найти на плате один или два резистора. Плата включена параллельно с сопротивлением в несколько Ом. Это тот датчик, с которым следует работать. Он есть во всех схемах драйверов, как линейных, так и импульсных.
Резистор заменяется на другой с большим сопротивлением. Как альтернативный вариант, можно выпаять один из них. Ток через диоды понизится пропорционально увеличению сопротивления датчика тока. Даже если снизить ток незначительно, это отразится на сроке службы изделия за счет снижения температуры кристалла в процессе работы.
Если для переделки используется дорогая лампа, здесь установлено большее количество светодиодов, чем у дешевых аналогов, а режим работы более щадящий. Мощность рекомендуется занизить примерно на 20-30% только в том случае, если используется новая лампочка. Если чипы мощные, ток через них следует уменьшить на 50%. Если один из диодов сгорит, через некоторое время остальные также придут в негодность. Это может происходить до тех пор, пока все элементы не будут заменены на новые.
Постепенное нарастание яркости после включения
Следующий этап доработки светодиодной лампы на 220 В заключается в том, чтобы обеспечить плавное нарастание яркости. Для этого понадобится позистор. Это терморезистор с положительными показателями температурной зависимости. Он включается в схему параллельно большей части чипов или всем без исключения.

Схема плавного включения.
Пока позистор холодный, показатели сопротивления минимальны. Ток проходит через некоторые светодиоды и поэтапно разогревает его. По мере нагрева сопротивление плавно нарастает, что включает в цепь остальные чипы и яркость начинает также расти.
Для работы понадобится позистор с маркировкой WMZ11a (на 330-470 Ом). Элементы можно легко найти в продаже или снять с энергосберегающей лампочки мощностью не менее 32 Вт. В устройствах с меньшей мощностью установлен позистор на 1 Ом или более, что не подойдет для переделки.
Из ситуации можно выйти, если произвести параллельное подключение нескольких элементов, но этот способ непопулярен. Лампочки с такими доработками преимущественно устанавливают в люстры на потолке. Если схема собрана правильно, включение на полную яркость произойдет через 25-30 секунд.
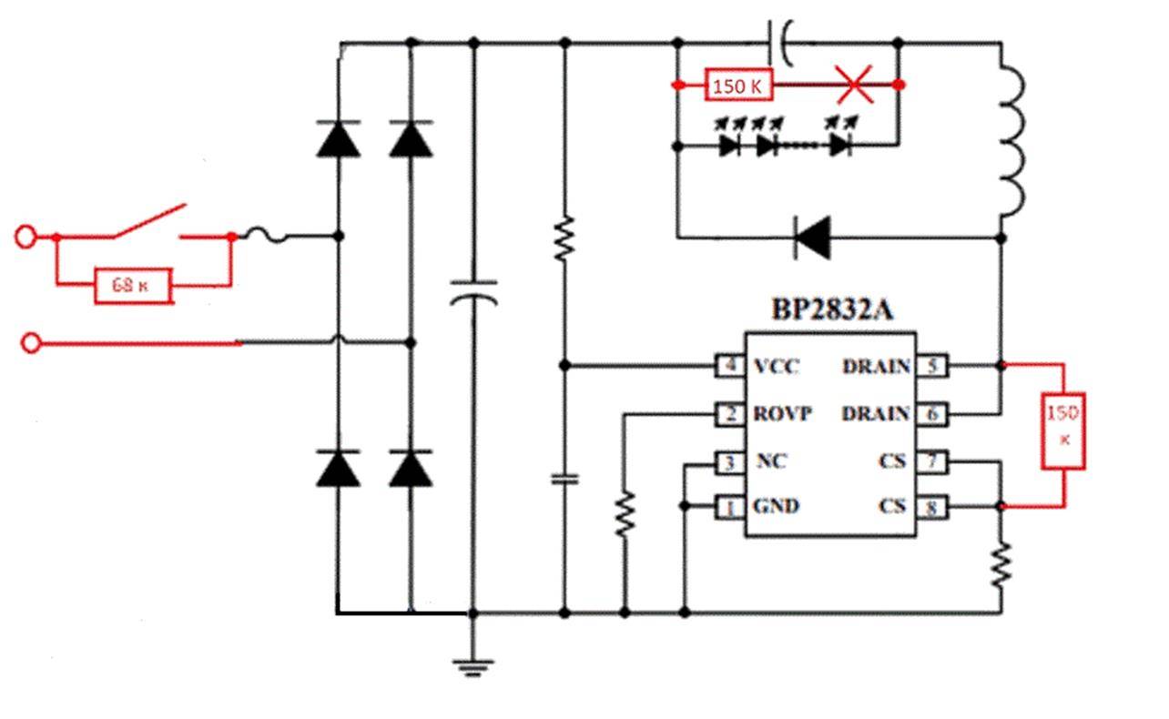
Как сделать ночник
Лампочку можно оснастить функцией ночника. Её можно установить в темном коридоре и оставлять включенной на ночь. Здесь понадобится доработка драйвера. Для начала убирается резистор, установленный на плате драйвера, который используется при разрядке выходного фильтрующего конденсатора.

Схема сборки ночника.
В схему следует допаять резистор мощностью 1 Вт на 150 кОм параллельно выводам микросхемы. Также в выключатель устанавливается резистор 68 кОм на 1 Вт параллельно контактам выключателя.
В схему драйвера можно установить резистор 100 кОм параллельно конденсатору фильтра питания микросхемы. Это нужно для стабилизации напряжения и устранения мигания лампы. Если мастер все сделал правильно, мощность потребления энергии не будет превышать 0,42 Вт.
Как подобрать радиатор?
Расчет радиатора для светодиода процесс не совсем простой, тем более для начинающего. Для его выполнения нужно знать тепловое сопротивление кристалла, а также перехода кристалл-подложка, подложка-радиатор, радиатор-воздух. Чтобы упростить решение многие пользуются соотношением 20-30 см2/Вт.
Это значит, что на каждый ватт LED света нужно использовать радиатор площадью порядка 30 см2.
Естественно, такое решение не является уникальным. Если ваша осветительная конструкция будет использоваться в подвальном прохладном помещении можно взять меньшую площадь, но при этом убедитесь, что температура светодиода в пределах нормы.
Предыдущие поколения LED комфортно чувствовали себя при температуре кристалла 50-70 градусов, новые светодиоды могут переноситьтемпературу до 100 градусов. Проще всего определить – прикоснуться рукой, если рука едва терпит – всё в порядке, а если кристалл может вас обжечь – принимайте решение для улучшения условий его работы.

Последовательность размещения и монтажа амперметра
Входной сигнал по току (не более 1 А) подаётся от стабилизированного блока питания через шунтирующий резистор, допустимое напряжение на котором не должно быть более 40…50 В. Далее, проходя через операционный усилитель, сигнал поступает на светодиоды. Поскольку значение тока во время прохождения сигнала изменяется, то соответственно будет изменяться и высота столбика. Управляя током нагрузки, можно регулировать высоту диаграммы, получая результат с различной степенью точности.
Монтаж платы с SMD-компонентами, по желанию пользователя, можно размещать либо горизонтально, либо вертикально. Смотровое окошко перед началом тарировки необходимо перекрывать тёмным стеклом (подойдёт фильтр с кратностью 6…10 х от обычной сварочной маски).
Тарировка цифрового амперметра состоит в подборе минимального значения нагрузки по току, при которой светодиод будет светиться. Варьирование настройки производится экспериментально, для чего в схеме предусматривается резистор с небольшим (до 100 мОм) сопротивлением. Погрешность показаний такого амперметра обычно не превышает нескольких процентов.
Вы знали, что можно переделать старый вольтметр в амперметр? Как это сделать — смотрите видео:
Виды поломок и их причины
Существует несколько возможных неисправностей светодиодных приборов, что связано с их хоть и схожей, но достаточно сложной конструкцией. Самые распространенные поломки среди остальных сопровождаются следующими моментами:
- полное отсутствие свечения;
- периодическое отсутствие освещения;
- кратковременное мерцание;
- отключение света в произвольные моменты;
- повреждение лампочки или светодиода.
Причин появления поломок еще больше. Чаще всего из них встречаются следующие:
- Нарушение правил и рекомендаций эксплуатации светодиодных устройств. Покупая новый светильник, обязательно изучите условия его работы, прописанные в технической методичке. При игнорировании любого правила вероятность поломок возрастает в несколько раз.
- Перегрев оборудования. Сами по себе светодиоды в работе практически не нагреваются, но если температура превышает заявленные 50–60 градусов, то может произойти разрыв нити, держателя или отслоение контактов на электронной плате. Перегрев иногда происходит из-за того, что не предназначенный для этих целей светильник устанавливается внутрь натяжного потолка. Это препятствует его естественному охлаждению.
- Выгорание led-диода – полное или частичное. Привести к этому могут высокие скачки напряжения сети или перегорание конденсатора.
Если сильнее углубиться, то можно выявить несколько других, более редких, но не менее интересных причин, из-за которых может не работать светодиодный светильник:
- технические нарушения при подключении к сети питания;
- короткое замыкание;
- неверная установка оборудования;
- ошибки при построении элементов в схеме подключения;
- изделие низкого качества – при попытке сэкономить не забывайте о том, что покупаете «кота в мешке».
В таких устройствах могут быть изначально плохо припаяны контакты либо вместо драйвера используется дешевый конденсатор. Речь идет о так называемом заводском дефекте.
Светодиодные потолочные светильники с пультом дистанционного управления часто выходят из строя как раз из-за заводского брака
Таким образом, для выполнения ремонта важно правильно установить не только поломку, но и причину ее возникновения
https://youtube.com/watch?v=8qPqJQvr2-o
Подключение ленты и проводов питания
Для размещения непосредственно светодиодной ленты понадобятся еще 5 уголков. Измеряете ширину получившегося квадрата и отрезаете их по данным размерам.
С каждого конца уголка делаете по два отверстия d-4мм, а саму ленту приклеиваете во внутрь.
После этого
продеваете электрический провод сначала через отверстия в трубках, а далее
через уголки.
Натягиваете
провод как струну и фиксируете в трубке с помощью клеевого пистолета.
С одной стороны провод обрезается, с другой остается небольшой запас для подключения питания. В итоге получается вот такая конструкция.
Чтобы уголки
не бегали по “струнам” их тоже фиксируете клеем.
После того
как клей застыл, срезаете кусочек изоляции на проводе, оголяя медную жилу.
Ее нужно
спаять отдельным проводком с одной из контактных площадок на светодиодной
ленте.
Проделываете
все это поочередно с каждой Led лентой. Плюс соединяется с одной стороны светильника,
минус с другой.
По одной струне у вас будет подаваться “ + ”, по другой “ — ”.
Длинные
обрезки снизу панели подключаются к кабелю питания 12В.
Вся панель
вешается на два гвоздика на стену через просверленные отверстия в несущих
уголках. Без подачи напряжения этот светильник не выглядит так потрясно, как
два предыдущих.
Но стоит
включить свет, как все кардинально преображается.
Главный плюс такого освещения – отсутствие бликов от светодиодов. Свет от светильника получается очень мягким и рассеянным.
И все это
без каких-либо фильтров или матовых крышек. Вы спокойно можете смотреть прямо
на панель и глазам не будет дискомфортно.
Фольга
хаотично рассеивает лучи в разных направлениях, а за счет большой площади одним
светильником можно осветить целую комнату.
Фактически излучаемый свет очень близок к свету из окна. При правильном подборе цветовой температуры светодиодной ленты можно получить эффект летнего солнышка.
Источник — DIY Perks







